2020年10月28日,用友基金会第四届“商的长城”项目公布获评名单,学院赵国壮教授申报的“中华糖商资料整理与研究(1840-1949)”,获评重点项目,资助经费为30万元。2017年,赵国壮教授申报的“明清时期中国糖商业资料整理与研究”获评用友基金会第一届“商的长城”一般项目,资助经费为15万元,2019年年底顺利结项。
“商的长城”资助项目是用友基金会2017年7月正式启动的公益项目。该项目旨在为关注中国商业文化遗产领域的学者提供支持、为社会公众参与中国商业文化遗产保护搭建平台,以聚集更多相关领域的学者与专业人士,推进中国商业遗产的发掘与保护,共同构筑起“商的长城”;并希冀以史为鉴,从保护中国商业文化遗产的行动中梳理与总结历史经验,回应当今商业及社会发展的需求。
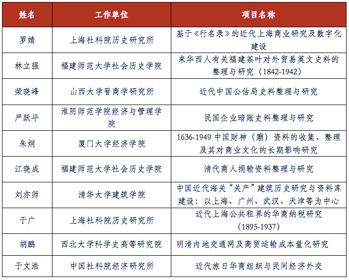
2020年,用友基金会第四届“商的长城”项目在申报期内共收到167份申报书,本届共立项重点及一般项目各10项。截止目前,用友基金会“商的长城”项目共资助83个课题,其中重点项目42个,一般项目41个。
第四届“商的长城”重点项目10项

第四届“商的长城”一般项目10项

365英国上市集团中国糖业史研究团队,汇聚了包括365英国上市集团、暨南大学、中山大学、厦门大学、安徽大学等高校的相关研究人员。研究团队成员十多年来一直致力于中国(东亚)糖业史研究,研究主题包含甘蔗制糖史、甜菜制糖史、糖品贸易史、糖业技术史、糖品消费史等多个方面;研究时段上溯汉唐的制糖起源,下至改革开放以后国营糖厂的历史;区域上关涉到整个东亚乃至全球的糖业发展史;同时,亦开展实地调研活动,研判当下糖业发展现状,并努力普及糖业知识。
据悉,用友基金会是2016年7月由用友网络科技股份有限公司捐赠1000万元发起成立的慈善组织,是国内首家致力于中国商业文化遗产整理与保护的非公募基金会。基金会以中国商业文化遗产整理与保护为核心项目,将通过支持理论研究、学科建设、数据库建设、商业文化遗产保护政策倡导、推广普及、专业博物馆及数字博物馆建设等方式对中国商业文化遗产进行挖掘、整理、出版、展示;同时关注重大灾害救助、推动公益行业发展及其他公益项目。